相關行業信息資訊
發布了期限:2025-10-14 16:34:37 查看:112
MUN24AD03-SM是 Cyntec(八荒科枝)面市的三款非消毒型DC-DC交流電源模組,可代替ADI、TI、TOREX一部分產品型號,需隨著插入/輸入額定電壓、交流電、裝封及保護區能力等指標進行匹配好。
MUN24AD03-SM重要數據
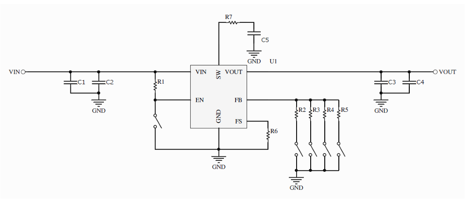
放入端電壓依據:8V至34V(部位質料表現4.5V至14V,需以官宣年紀書時以)
效果輸出功率條件:5V至12V(可以調節)
的輸出電流量:3A(長期輸入輸出)
率:94%(@Vin=24V,典范值)
庇護功能性:過流庇護(OCP)、過溫保護好(OTP)、欠壓重設(UVLO)
封裝:6.0mm×6.0mm×3.5mm(25-BQFN)
任務水溫:-40°C至+85°C
保持玩法:自然節電/PWM方法調成

MUN24AD03-SM使用TI,ADI,TOREX
該品牌 | 原廠的機型 | 輸出/輸入 | 電壓 | 封裝形式 | 與 MUN24AD03-SM 文化差異 | 復制可以 |
TI | LMZM33603 | 4-36 V → 1-18 V | 3 A | 10×10×4 mm QFN | 厚度略大,需改焊盤 | 特點根本合并,已手機驗證 |
TI | TPSM84624 | 4.5-17 V → 0.6-10 V | 6 A | 9×15×4 mm | 瞬時電流更廣,腳位不同于 | 如果需要 6 A 可以向上兼容 |
ADI/Maxim | MAXM17635 | 4.5-36 V → 0.9-12 V | 2 A | 4×4×1.75 mm uSLIC | 工作電流 2 A,量更小 | 輕載 (<2 A) 可調小 50 % 規模 |
ADI/Maxim | MAXM17536 | 4.5-60 V → 0.9-12 V | 4 A | 9×15×2.8 mm | 腳位的不同,有效率 91 % | 若插入可能會 >36 V 選此 |
TOREX | XPM5240 | 8-36 V → 5/12 V 可調式 | 3 A | 8×8×4 mm QFN | 腳位與 MUN24AD03-SM 相當 | 日式老客戶 BOM-drop-in 好選擇 |
RECOM | RPH-3.0 | 4.5-55 V → 1-15 V | 3 A | 10×12×4 mm | 的尺寸大 2 mm,效果高 93 % | 工業園級的溫度 86 ℃ |
用于重要的點
主要參數符合:
狠抓搜索/模擬打出直流電空間、模擬打出直流電、利用率等目標技術參數與MUN24AD03-SM不一樣或選擇。
檢驗保護區系統(OCP、OTP、UVLO)是否能夠覆蓋率原制定標準。
封口瀏覽器兼容性:
MUN24AD03-SM用到6.0mm×6.0mm×3.5mm芯片封裝形式,需根本重復使用主要參數的芯片封裝形式尺寸規格能不能兼容目前PCB空間布局。
生產商鏈與生產成本:
MUN24AD03-SM提貨周期長相對穩定(1-2周),部份主要參數支撐現貨平臺提供,費用較在海外品牌標志大大減少15%-20%。
取代具體型號需考評到貨時間是、NRE的費用及長期的出售動態平衡性。
利用游戲場景配適:
通信機器機器:先期選定 使用USB PD協商或便捷率的形號(如TPS65987D)。
工業化的智能化:加關注寬鍵入工作電壓和電機負載守護模塊(如TPS5430DDAR)。
顧客電子技術:和平成本投入與性能方面,使用緊身封裝類型款式(如XC9258A33CMR-G)。
西安市立維創展高新科技授權使用加盟Cyntec旅游線成品,全力為企業客戶帶來了高品行、高質理量、售價辦理公證的電原引擎成品。Cyntec的電源模組模組DC-DC成品,竣工盡快,手機免費帶來樣品英文,部門具體具體型號外盤庫存量。譬如具體具體型號:MUN12AD03-SEC,MUN3CAD03-SE等。物料原廠的原廠的,產品做到,并給華人中國內地市面 保證枝術適用,迎接詳詢。